PG电子商务有限公司-草原特色电商服务平台

电商资讯

  当下,在短视频平台或者是直播平台上购物成了很多人的新选择。网络上一些商家于是利用AI技术仿冒带货,有的借助名人效应,仿冒专家学者、奥运冠军、影视明星

央视曝光!主播直播间用AI仿冒岳阳辣椒带货

日期:2025-10-13 18:43 / 人气: / 作者:小编

  当下,在短视频平台或者是直播平台上购物成了很多人的新选择。网络上一些商家于是利用AI技术仿冒带货,有的借助名人效应,仿冒专家学者、奥运冠军、影视明星;也有的借助产地效应,冒充知名品牌。消费者、粉丝难辨真伪,慕名下单,却不知道自己被蒙了。

央视曝光!主播直播间用AI仿冒岳阳辣椒带货(图1)

  近段时间,在某些手机平台的网络直播间,一些打着樟树港辣椒旗号的种子,成了主播推销带货的重点。记者注意到,这些直播间的销售人气很旺,不时有人咨询或下单购买。

央视曝光!主播直播间用AI仿冒岳阳辣椒带货(图2)

央视曝光!主播直播间用AI仿冒岳阳辣椒带货(图3)

  湖南岳阳的樟树港辣椒属国家地理标志农产品,有400多年的种植历史,因量少质优,特级产品可卖到300元一斤。

  而在这些网络直播间,记者看Pg电子平台到,画面中展示的辣椒成串垂挂,产量奇高。当记者在直播间询问辣椒种子是否保真,种出来有没有这么大时?主播纷纷表示,所见即所得。

央视曝光!主播直播间用AI仿冒岳阳辣椒带货(图4)

  奇怪的是,就在主播回答提问的时候,背景视频却出现了农户站在快要没过膝盖的深水中采摘辣椒的场景,这样的场景显然不符合常理,而类似的画面在其他直播间也有出现。

央视曝光!主播直播间用AI仿冒岳阳辣椒带货(图5)

  奇安信集团副总裁刘浩:画面中一位女士拿了辣椒以后后退,甚至她整个腿部下半身和辣椒丛融为一体,这明显是有悖真实世界规律的,这个在行业里面有专业名词叫“穿模”。数字世界内容的建模现在核心还是基于语言,而对于真实世界的物理规律,它是没有办法感知和预测的。

央视曝光!主播直播间用AI仿冒岳阳辣椒带货(图6)

  技术专家指出,像直播间无人机喷洒农药的片段,水雾的形态呈现规则的三角形,而不是自然的雾化状态,这都是技术上的漏洞。

  湖南岳阳湘阴县樟树镇高级农艺师黄源介绍,樟树港辣椒植株很矮小,视频中的辣椒植株有一人多高,花根本就不是辣椒的花,叶片也不是辣椒树苗叶片的形状。这个视频的辣椒从产量上来看,每亩可能超过了6000斤,但是樟树港辣椒的产量大概每亩两千斤到三千斤。

  法律专家指出,利用AI制作不符合现实或不存在的商品内容,甚至冒用品牌进行牟利,涉嫌民事侵权甚至刑事犯罪。

央视曝光!主播直播间用AI仿冒岳阳辣椒带货(图7)

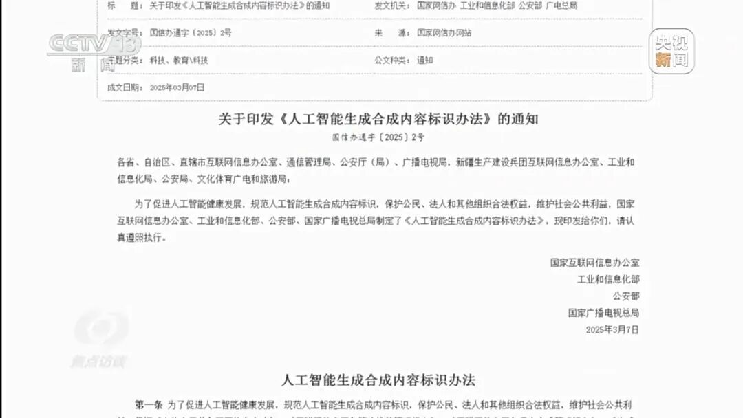
  今年9月1日,国家网信办等四部门联合发布的《人工智能生成合成内容标识办法》正式施行,该办法明确所有AI生成的文字、图片、视频等内容都要“亮明身份”,需要添加显式标识和隐式标识。

  其中明确,平台在服务提供者的内容上架或上线时要进行审核,核验生成合成内容标识,对未标识或疑似生成内容要添加风险提示,力求在传播端阻断虚假信息的扩散。

  调查中记者发现,当前,各大网络平台普遍升级AI内容识别系统,要求对AI生成作品添加标注,但仍有一些人采用多种手段绕过审核。比如,通过数据篡改、转换编码等形式,处理后上传,平台就难以判定为AI生成内容。

  揪出AI“李鬼”,将仿冒者打回原形,还需搭起多方协同的“立体防线”。平台应当扛起责任,进一步升级AI识别技术,用数字水印、区块链存证等手段增强鉴伪追溯能力,避免AI仿冒虚假信息进入传播平台。

  而对于技术开发者和使用者,更应该守住“科技向善”的底线,不把商业利益凌驾于社会责任之上。

  AI仿冒带货不仅侵犯了被仿冒人士和品牌的权利,也存在欺诈嫌疑,更触动了数Pg电子平台字社会赖以存续的信任根基。AI“李鬼”越来越像真的,作为消费者,我们自己当然要尽可能擦亮眼睛去甄别,对所谓“倾情奉献”的“明星代言”,保持理性判断,避免掉进消费陷阱,但是靠普通消费者的识别能力来防伪是远远不够的,更需要平台和相关部门担负起把关的责任,通过技术手段和治理能力的提升,用系统性力量,守好“真”的边界。唯有全社会形成共同抵制AI欺诈的合力,才能以“科技”之笔,绘就“向善”未来。